
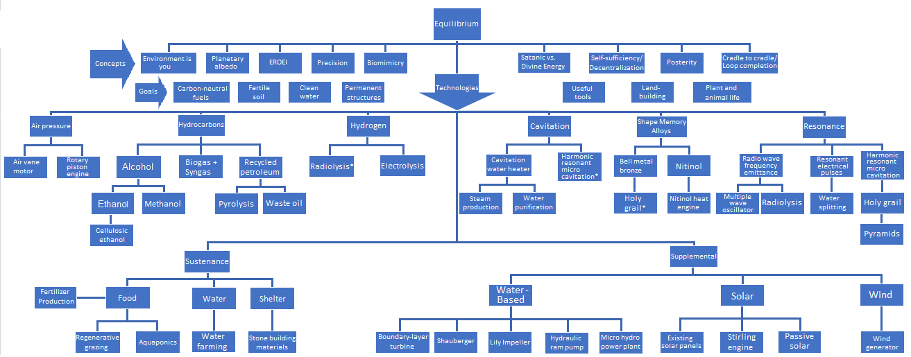
Equilibrium
The Nine Concepts of Equilibrium
II. Planetary Albedo
III. Energy Returned on Energy Invested (EROEI)
IV. Precision
V. Biomimicry
VI. Satanic Energy vs. Divine Energy
VII. Self-sufficiency/Decentralization
VIII. Posterity
IX. Cradle to Cradle/Loop Completion
Goals
II. Fertile soil
III. Clean water
V. Useful tools
VI. Land-building
Technologies
* = See VI. Resonance for more information.
I. Air Pressure
I-A. Air vane motor
I-B. Rotary piston engine
II. Hydrocarbons
II-A. Alcohol
II-A-1. Ethanol
II-A-1-a. Cellulosic ethanol
II-A-2. Methanol
II-B. Biogas and Syngas
II-C. Recycled Petroleum
II-C-1. Pyrolysis
II-C-2. Waste oil
III. Hydrogen
III-A. Radiolysis*
III-B. Electrolysis
IV. Cavitation
IV-A. Cavitation water heater
IV-A-1. Steam production
IV-A-2. Water purification
IV-B. Harmonic resonant micro cavitation*
V. Shape Memory Alloys (SMAs)
V-A. Bell metal bronze
V-A-1. Holy grail*
V-B. Nitinol
V-B-1. Nitinol heat engine
VI. Resonance
VI-A. Radio wave frequency emittance
VI-A-1. Radiolysis
VI-A-2. Multiple wave oscillator
VI-B. Resonance-based Pulsed Electrical Systems (i.e. Resonant electrical pulses)
VI-B-1. Water splitting
VI-C. Harmonic resonant micro cavitation
VI-C-1. Holy grail
VI-C-1-a. Pyramids
I. Food
I-A. Regenerative Grazing
I-B. Aquaponics
I-C. Fertilizer Production
II. Water
II-A. Water Farming
III. Shelter
III-B. Stone building materials
Supplemental Technologies
I. Water-based
I-B. Shauberger
I-C. Lily impeller
I-D. Hydraulic ram pump
I-E. Micro hydro power plant
II. Solar
II-A. Existing solar panels
II-B. Stirling engine
II-C. Passive solar
III. Wind
III-A. Wind generator